ycliper

Популярное

Музыка Кино и Анимация Автомобили Животные Спорт Путешествия Игры Юмор

Интересные видео

2025 Сериалы Трейлеры Новости Как сделать Видеоуроки Diy своими руками

Топ запросов

смотреть а4 schoolboy runaway турецкий сериал смотреть мультфильмы эдисон
Скачать

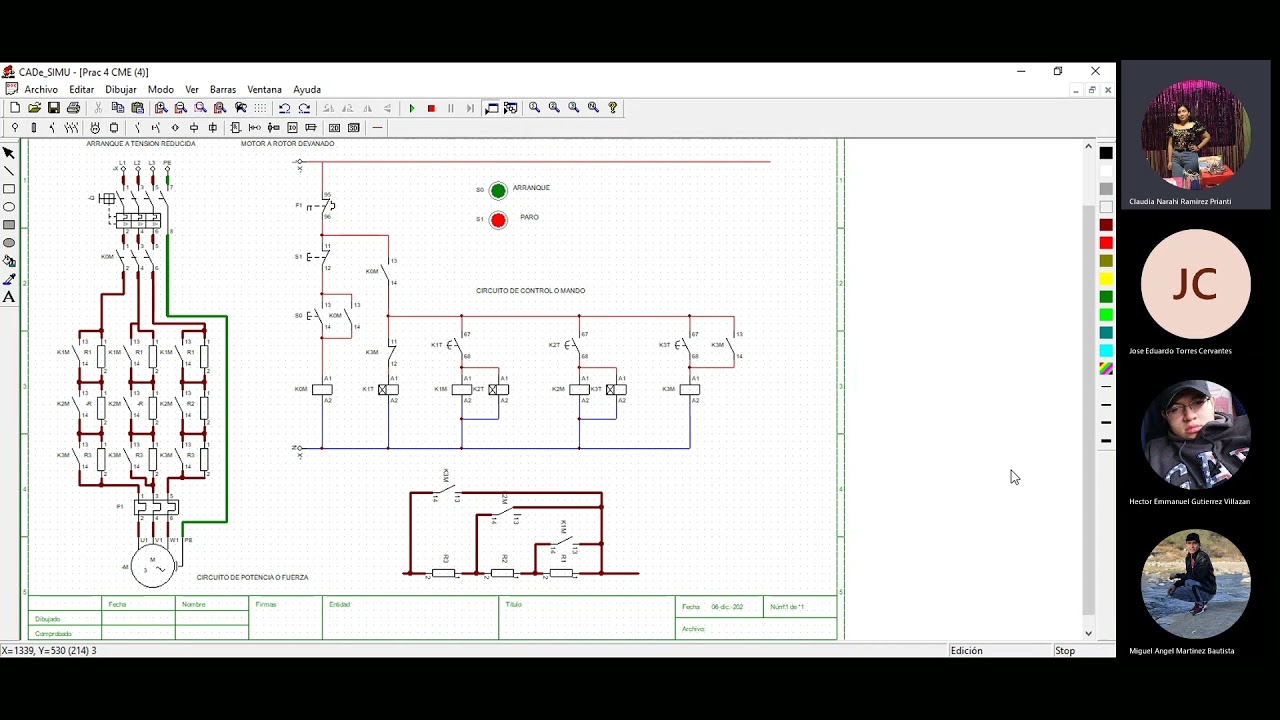
ARRANQUE POR MEDIO DE REOSTATOS

Автор: Jose Eduardo Torres Cervantes

Загружено: 2021-12-20

Просмотров: 1240

Описание: HOLA, ESTE VIDEO TRATA SOBRE UNA SIMULACION EN LA APLICACION DE CADE SIMU SOBRE LAS DIFERENTES CONFIGURACIONES QUE EXISTEN PARA EL ARRANQUE A TENSION REDUCIDA DE MOTORES TRIFASICOS, EN ESTE CASO ES UN DIAGRAMA EMPLEANDO EL USO DE REOSTATOS PARA EL CONTROL DE ARRANQUE.
ESTA ES LA PRACTICA 4 DE LA MATERIA DE CONTROL DE MAQUINAS ELECTRICAS, DEL INSTITUTO TECNOLOGICO DE CIUDAD MADERO.
IMPARTIDO POR EL CATEDRATICO: GONZALEZ SANCHEZ JORGE ALBERTO

Не удается загрузить Youtube-плеер. Проверьте блокировку Youtube в вашей сети.
Повторяем попытку...
ARRANQUE POR MEDIO DE REOSTATOS

Поделиться в:

Доступные форматы для скачивания:

Скачать видео

  • Информация по загрузке:

Скачать аудио

Похожие видео

Arranque directo de Motor Trifásico - Controles Industriales - CADe SIMU

Arranque directo de Motor Trifásico - Controles Industriales - CADe SIMU

Удивительное изобретение 65-летнего плотника поразило инженеров! Самодельные инструменты для деревоо

Удивительное изобретение 65-летнего плотника поразило инженеров! Самодельные инструменты для деревоо

Princess Of Boogie Woogie Delights Everyone

Princess Of Boogie Woogie Delights Everyone

Реактивная мощность за 5 минут простыми словами. Четкий #энерголикбез

Реактивная мощность за 5 минут простыми словами. Четкий #энерголикбез

Когда 200IQ ПОДРОСТКИ уничтожают ПОЛИЦЕЙСКИХ

Когда 200IQ ПОДРОСТКИ уничтожают ПОЛИЦЕЙСКИХ

Невероятные технические изобретения с использованием простых материалов

Невероятные технические изобретения с использованием простых материалов

ARRANQUE DE MOTOR TRIFÁSICO MEDIANTE RESISTENCIAS ESTATÓRICAS EN CADE SIMU

ARRANQUE DE MOTOR TRIFÁSICO MEDIANTE RESISTENCIAS ESTATÓRICAS EN CADE SIMU

Funcionamiento Reóstato

Funcionamiento Reóstato

Wyłączniki różnicowo- prądowe trójfazowe do obwodów jednofazowych !? CO!? #5 LABORATORIUM LUKSIA

Wyłączniki różnicowo- prądowe trójfazowe do obwodów jednofazowych !? CO!? #5 LABORATORIUM LUKSIA

ARRANQUE MANUAL AUTOMATICO PARA COMPRESOR  - MOTOR TRIFASICO CON PRESOSTATO- CADE SIMU- PC SIMU

ARRANQUE MANUAL AUTOMATICO PARA COMPRESOR - MOTOR TRIFASICO CON PRESOSTATO- CADE SIMU- PC SIMU

Эксперт (Короткометражка, Русский дубляж)

Эксперт (Короткометражка, Русский дубляж)

как сделать простую схему управления скоростью двигателя постоянного тока,

как сделать простую схему управления скоростью двигателя постоянного тока,

Practica 8 Arranque de Motor Síncrono

Practica 8 Arranque de Motor Síncrono

Просто вставьте старую батарейку в дрель, и это нужно каждому дому, но никто этого не делает! Советы

Просто вставьте старую батарейку в дрель, и это нужно каждому дому, но никто этого не делает! Советы

Коэффициент мощности

Коэффициент мощности "косинус фи"

Самые нелепые ошибки работников, попавшие на камеру 😂📹 #shorts #viral #funnyvideos #epicfails

Самые нелепые ошибки работников, попавшие на камеру 😂📹 #shorts #viral #funnyvideos #epicfails

120/240 В синфазно или противофазно

120/240 В синфазно или противофазно

¿QUE ES UN REÓSTATO Y COMO FUNCIONA ? 🤔🤔🤔🤔🤔🤔🤔

¿QUE ES UN REÓSTATO Y COMO FUNCIONA ? 🤔🤔🤔🤔🤔🤔🤔

Какую опасность таит в себе реле напряжения? #энерголикбез

Какую опасность таит в себе реле напряжения? #энерголикбез

Нет дров — нет газа! Бесплатный обогреватель круглосуточно от компрессора холодильника, о которо....

Нет дров — нет газа! Бесплатный обогреватель круглосуточно от компрессора холодильника, о которо....

© 2025 ycliper. Все права защищены.



  • Контакты
  • О нас
  • Политика конфиденциальности



Контакты для правообладателей: [email protected]