ycliper

Популярное

Музыка Кино и Анимация Автомобили Животные Спорт Путешествия Игры Юмор

Интересные видео

2025 Сериалы Трейлеры Новости Как сделать Видеоуроки Diy своими руками

Топ запросов

смотреть а4 schoolboy runaway турецкий сериал смотреть мультфильмы эдисон
Скачать

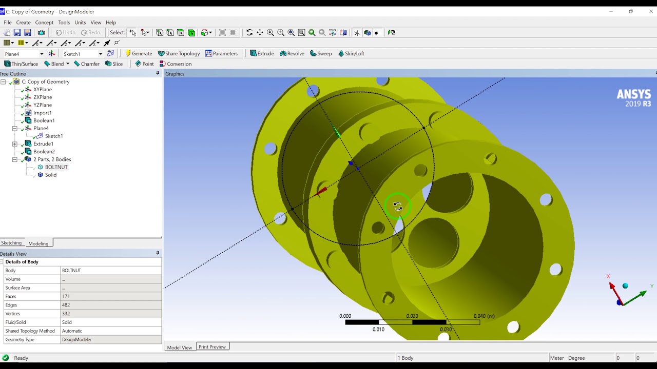
Учебное пособие ANSYS: три метода определения объёма жидкости в Design Modeler

Автор: Advanced Engineering Tutorials

Загружено: 2020-01-26

Просмотров: 26257

Описание: В этом видео мы покажем, как определить и извлечь объём жидкости в ANSYS Design Modeler для подготовки геометрии к построению сетки и моделированию в ANSYS Fluent или ANSYS CFX.
#ANSYS #fluent #CFD #tutorial #ansysmultiphase #ansyscfd #ansystutorials

Не удается загрузить Youtube-плеер. Проверьте блокировку Youtube в вашей сети.
Повторяем попытку...
Учебное пособие ANSYS: три метода определения объёма жидкости в Design Modeler

Поделиться в:

Доступные форматы для скачивания:

Скачать видео

  • Информация по загрузке:

Скачать аудио

Похожие видео

ANSYS Fluent Tutorial 1| Расчет потерь в трубопроводе

ANSYS Fluent Tutorial 1| Расчет потерь в трубопроводе

Учебное пособие по ANSYS 2020: 2-сторонний FSI-анализ изгиба трубы

Учебное пособие по ANSYS 2020: 2-сторонний FSI-анализ изгиба трубы

Ansys CFD, DESIGN CSTR, BIOREACTOR

Ansys CFD, DESIGN CSTR, BIOREACTOR

Extracting fluid volume for CFD analysis of shell and tube heat exchanger

Extracting fluid volume for CFD analysis of shell and tube heat exchanger

Анализ двухфазного потока жидкости (VOF) в учебном пособии ANSYS Fluent — сброс из резервуара

Анализ двухфазного потока жидкости (VOF) в учебном пособии ANSYS Fluent — сброс из резервуара

ANSYS Fluent Tutorial: Three methods of Defining Fluid - Solid interface for Conjugate heat transfer

ANSYS Fluent Tutorial: Three methods of Defining Fluid - Solid interface for Conjugate heat transfer

Подготовка геометрии для вычислительной гидродинамики с использованием Ansys SpaceClaim Direct Mo...

Подготовка геометрии для вычислительной гидродинамики с использованием Ansys SpaceClaim Direct Mo...

Эффективное руководство по построению сетки с помощью Ansys Workbench

Эффективное руководство по построению сетки с помощью Ansys Workbench

Ansys Fluent: False Gear Pump With Dynamic Mesh: Setup

Ansys Fluent: False Gear Pump With Dynamic Mesh: Setup

Учебное пособие по вычислительной гидродинамике ANSYS Fluent — Обтекание цилиндра — Анимация по ф...

Учебное пособие по вычислительной гидродинамике ANSYS Fluent — Обтекание цилиндра — Анимация по ф...

Fluent First Tutorial (Heat Transfer Mixing Elbow) - Part 1 of 4

Fluent First Tutorial (Heat Transfer Mixing Elbow) - Part 1 of 4

DeepSeek Снова Разгромил Big Tech: ОТКРЫТ Лучший Способ Создания ИИ. ChatGPT Превзошел Медиков.

DeepSeek Снова Разгромил Big Tech: ОТКРЫТ Лучший Способ Создания ИИ. ChatGPT Превзошел Медиков.

Как создать сетку со слоями инфляции и потоком воздуха над ракетой с расчетом сопротивления | Уче...

Как создать сетку со слоями инфляции и потоком воздуха над ракетой с расчетом сопротивления | Уче...

Volume Extract in SpaceClaim

Volume Extract in SpaceClaim

Ansys Fluent Meshing using Watertight Geometry Guided Workflow | Ansys Virtual Academy

Ansys Fluent Meshing using Watertight Geometry Guided Workflow | Ansys Virtual Academy

Как создавать и извлекать области жидкостей в рабочем процессе ANSYS Fluent Watertight Geometry –...

Как создавать и извлекать области жидкостей в рабочем процессе ANSYS Fluent Watertight Geometry –...

ANSYS cfx PIPE Fluid Flow (Beginners)

ANSYS cfx PIPE Fluid Flow (Beginners)

ANSYS DesignModeler Workshop 3.1 Geometry Clean up and Repair – 1

ANSYS DesignModeler Workshop 3.1 Geometry Clean up and Repair – 1

The 20-Year Wait for Graphene is Over

The 20-Year Wait for Graphene is Over

Учебное пособие ANSYS: Расчеты перетаскивания и подъема в ANSYS Fluent

Учебное пособие ANSYS: Расчеты перетаскивания и подъема в ANSYS Fluent

© 2025 ycliper. Все права защищены.



  • Контакты
  • О нас
  • Политика конфиденциальности



Контакты для правообладателей: [email protected]