ycliper

Популярное

Музыка Кино и Анимация Автомобили Животные Спорт Путешествия Игры Юмор

Интересные видео

2025 Сериалы Трейлеры Новости Как сделать Видеоуроки Diy своими руками

Топ запросов

смотреть а4 schoolboy runaway турецкий сериал смотреть мультфильмы эдисон
Скачать

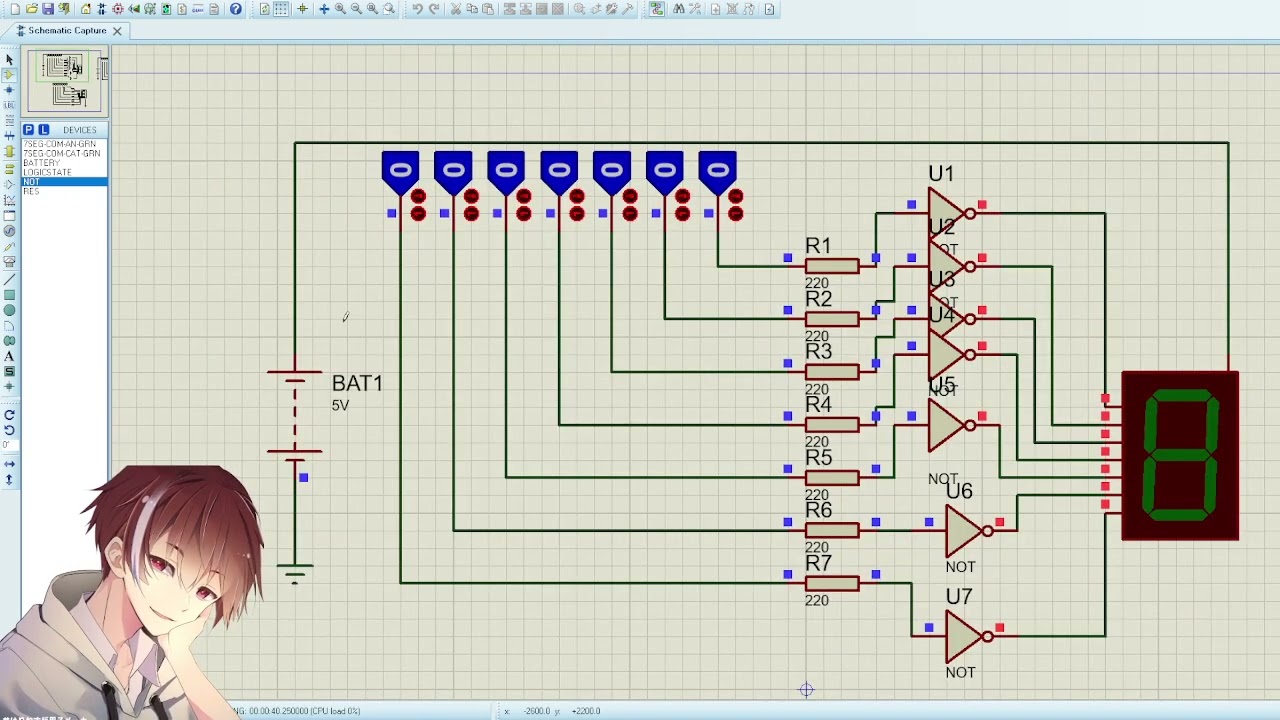
Explicación Display de 7 Segmentos Anodo/Catodo en PROTEUS

Автор: MoonWhispere

Загружено: 2025-05-10

Просмотров: 453

Описание: Explicacion buenisima

Не удается загрузить Youtube-плеер. Проверьте блокировку Youtube в вашей сети.
Повторяем попытку...
Explicación Display de 7 Segmentos Anodo/Catodo en PROTEUS

Поделиться в:

Доступные форматы для скачивания:

Скачать видео

  • Информация по загрузке:

Скачать аудио

Похожие видео

Seven Segment Display Common Anode Package for PCB Configuration

Seven Segment Display Common Anode Package for PCB Configuration

Escribir palabra

Escribir palabra "HOLA" con display de 7 segmentos (Cátodo común) y compuertas lógicas

‧₊˚❀˚₊‧ Beautiful Sunset with Fairy Dust Aesthetic Background 🛌Sleep 📚Study for Screensaver

‧₊˚❀˚₊‧ Beautiful Sunset with Fairy Dust Aesthetic Background 🛌Sleep 📚Study for Screensaver

Как работают АНТЕННЫ? Самое понятное объяснение!

Как работают АНТЕННЫ? Самое понятное объяснение!

Spring Live Frame | Frame TV Art 4K Screen Saver | Frame Studio 4K

Spring Live Frame | Frame TV Art 4K Screen Saver | Frame Studio 4K

ABSTRACTO AZUL 🌈 FONDO ANIMADO - VFX - GRATIS ✅  (no copyright)💪

ABSTRACTO AZUL 🌈 FONDO ANIMADO - VFX - GRATIS ✅ (no copyright)💪

Suma de Dos Numeros A y B de 4 bits

Suma de Dos Numeros A y B de 4 bits

Ambient Red Lava Lamp - HD Screensaver - 1 Hour

Ambient Red Lava Lamp - HD Screensaver - 1 Hour

1 Hour of Dark Abstract Height Map Pattern Loop Animation | QuietQuests

1 Hour of Dark Abstract Height Map Pattern Loop Animation | QuietQuests

Vintage Spring Paintings For Your TV, Slideshow of Vintage Landscape Art, Spring Themed Frame TV Art

Vintage Spring Paintings For Your TV, Slideshow of Vintage Landscape Art, Spring Themed Frame TV Art

Display 7 Segmetos ánodo común - Proteus ( Isis)

Display 7 Segmetos ánodo común - Proteus ( Isis)

Vintage Oil Painting Floral wall Art | Frame Tv art 4K - Art screensaver for TV | Samsung Frame Art

Vintage Oil Painting Floral wall Art | Frame Tv art 4K - Art screensaver for TV | Samsung Frame Art

Neon 3D Flying Gradient Animation Heart Background Video | Footage | Screensaver

Neon 3D Flying Gradient Animation Heart Background Video | Footage | Screensaver

Implementamos un DECODIFICADOR para mostrar palabras en un DISPLAY DE 7 SEGMENTOS.

Implementamos un DECODIFICADOR para mostrar palabras en un DISPLAY DE 7 SEGMENTOS.

7 segments counter 2 digits (1)

7 segments counter 2 digits (1)

Abstract Black and White Neon wave pattern| Height Map Footage | 2 hours 4k Background

Abstract Black and White Neon wave pattern| Height Map Footage | 2 hours 4k Background

Práctica 13: Decodificador de sistema binario a hexadecimal con display de 7 segmentos.

Práctica 13: Decodificador de sistema binario a hexadecimal con display de 7 segmentos.

Comparación de tres Displays: Ánodo Común/Cátodo Común/BCD en Proteus [sistelbo.bcd2]

Comparación de tres Displays: Ánodo Común/Cátodo Común/BCD en Proteus [sistelbo.bcd2]

⚠️NVIDIA ОСТАНОВИЛА ПРОИЗВОДСТВО ВИДЕОКАРТ?⚠️

⚠️NVIDIA ОСТАНОВИЛА ПРОИЗВОДСТВО ВИДЕОКАРТ?⚠️

Vintage Floral TV Art Screensaver Tv Wallpaper Home Decor Oil Painting Digital Wall Art

Vintage Floral TV Art Screensaver Tv Wallpaper Home Decor Oil Painting Digital Wall Art

© 2025 ycliper. Все права защищены.



  • Контакты
  • О нас
  • Политика конфиденциальности



Контакты для правообладателей: [email protected]